您好,欢迎来到广州市湃森环境咨询服务有限公司

咨询热线:

(020)-31801630

广东 | 加强储油库和石化化工企业储存与装载过程中VOCs排放控制

发布时间:2022-06-22 11:20:08人气:871

图片

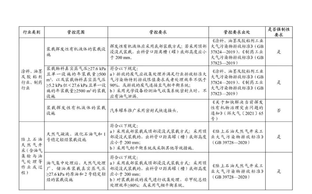
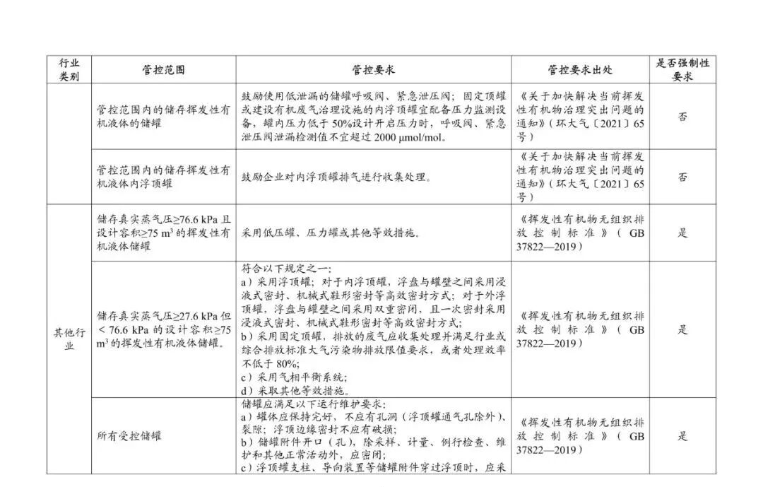
关于加强储油库和石化化工企业储存与装载过程中VOCs排放控制的通知


各地级以上市生态环境局:
  为进一步加强储油库和石化化工企业储存与装载过程中VOCs排放控制,指导新建企业选择适宜高效VOCs治理措施、现有企业开展VOCs深度治理改造,进一步改善全省环境空气质量,根据《石油炼制工业污染物排放标准》(GB 31570—2015)、《石油化学工业污染物排放标准》(GB 31571—2015)、《储油库大气污染物排放标准》(GB 20950—2020代替 GB 20950—2007)、《挥发性有机物无组织排放控制标准》(GB 37822—2019)、《关于加快解决当前挥发性有机物治理突出问题的通知》(环大气〔2021〕65号)等要求,我厅整理汇编了储油库和石化化工企业储存与装载过程中VOCs排放控制要求,现印发给你们。请你们按照要求指导相关企业做好VOCs排放管控工作,确保治理成效。鼓励空气质量达标压力大的城市结合实际落实非强制性要求,进一步压减VOCs排放总量。

附件:

1.挥发性有机液体储罐VOCs管控要求.pdf

2.挥发性有机液体装载VOCs管控要求.pdf

广东省生态环境厅

2022年6月5日

关于加强储油库和石化化工企业储存与装载过程中VOCs排放控制的通知

图片

图片

图片

图片

图片

图片

图片

图片

图片

图片

图片

图片

图片

图片

图片

图片

图片



来源:广东省生态环境厅



(020)-31801630