您好,欢迎来到广州市湃森环境咨询服务有限公司

咨询热线:

(020)-31801630

VOC检查丨石化行业现场检查要点

发布时间:2022-06-20 17:18:27人气:917
1.石化行业具体包括哪些?


石油炼制工业:以原油、重油等为主要原料,生产汽油馏分、柴油馏分、燃料油、润滑油、石油蜡、石油沥青和石油化工原料等的工业。

石油化学工业:以石油馏分、天然气等为主要原料,生产有机化学品、合成树脂、合成纤维、合成橡胶等的工业。有机化学品主要为烯烃(乙烯、丙烯、丁二烯、异戊二烯)、芳烃(苯、甲苯、二甲苯)、乙二醇、苯酚、丙酮等;合成树脂主要为聚乙烯、聚丙烯等;合成纤维主要为聚酯、聚乙烯醇、聚酰胺等;合成橡胶主要为顺丁橡胶、异戊橡胶、丁苯橡胶等。

具体行业类别:原油加工及石油制品制造(2511)、有机化学原料制造(2614)、初级形态塑料及合成树脂制造(2651)、合成橡胶制造(2652)、合成纤维单(聚合)体制造(2653)、其他合成材料制造(2659)。


2.主要生产工艺及产排污环节
图片
图片
图片
图片
图片
图片
图片
图片

(1)颗粒物
主要集中于锅炉、工艺加热炉、催化裂化催化剂再生烟气、催化裂化汽油吸附脱硫再生烟气、烯烃裂解炉烟气的有组织排放,排放可占全厂颗粒物排放的95%以上。

(2)SO2
主要集中于锅炉、工艺加热炉、催化裂化催化剂再生烟气、催化裂化汽油吸附脱硫再生烟气、酸性气回收、烯烃裂解炉烟气的有组织排放,排放可占全厂SO2排放的95%以上。

(3)NOx
主要集中于锅炉、工艺加热炉、催化裂化催化剂再生烟气、烯烃裂解炉烟气的有组织排放,排放可占全厂NOx排放的95%以上。

(4)VOCs
主要以有机液体存储与调和挥发、废水收集及处理过程、设备动静密封点泄漏、有机液体装载挥发、冷却塔和循环冷却水系统等5个源排放为主。


3.检查要点

现场按照源项开展检查,包括原辅料环节、涉VOCs无组织排放环节、涉VOCs有组织排放环节和台账环节

图片
图片
图片

3.1 VOCs物料的储存与输送

(1)储罐类型与物料是否匹配(资料检查和现场检查相结合)

储存的物料需根据真实蒸气压及储罐容积选择合适的罐型。

现场可以根据企业环评、排污许可证副本及其他企业可提供信息,按照下表原则判断“储罐类型与物料是否匹配”。

企业应使用浮顶罐储存的物料若采用固定顶罐储存,需安装密闭排气系统至有机废气回收或处理装置。

图片
图片
图片
图片
图片
图片
图片
图片

(2)企业是否开展浮盘检查(主要通过资料检查)

依据企业的浮盘检修记录,判断企业是否每6个月对浮盘泄漏情况进行检查维护,并将相关记录保存1年以上。

(3)储罐、储库、料仓是否完全密闭(需现场检查)

储罐的罐体应保持完好,不应有漏洞、缝隙或破损;

固定顶罐的开口(孔)除采样、计量、例行检查、维护和其他正常活动外,应密闭;

浮顶罐浮盘上的开口、缝隙密封设施,以及浮盘与罐壁之间的密封设施在工作状态时应密闭。

储存含VOCs固体物料(包括VOCs废料)的场所应完整,与周围空间阻隔,门窗及其他开口(孔)部位应关闭(人员、车辆、设备、物料进出时,以及依法设立的排气筒、通风口除外)。

(4)涉VOCs物料转移过程是否密闭(需现场检查)

企业涉VOCs物料(包括VOCs废料)需采用管道密闭输送,或者采用密闭容器、罐车输送。

(5)物料装载是否符合要求(需现场检查)

装载涉VOCs物料的汽车、火车需采用底部装载或顶部浸没式装载,顶部浸没式装载出油口距离罐底高度应小于200mm,装载方式严禁使用喷溅式装载。

底部装油结束时断开快接头,油品滴洒量不应超过10ml(滴洒量取连续3次断开操作的平均值)。

底部装载:物料通过车辆底部进入罐车。顶部浸没式:油管插入罐车内油面以下。油管(鹤管)长度在1.5m以上。

图片
图片

3.2 涉VOCs无组织排放

(1)是否开展LDAR工作(主要通过资料检查)

石化企业挥发性有机物流经的设备和管线组件,应进行泄漏检测与修复工作(LDAR工作),现场可以依据企业动静密封点台账和动静密封点的检测报告,判断是否开展LDAR工作。

(2)LDAR工作是否符合要求(资料检查和现场检查相结合)

图片

(3)废水集输、储存、处理设施是否符合规定(需现场检查)
石化企业含碱废水,含硫含氨酸性水,含苯系物废水,烟气脱硫、脱硝废水,设备、管线检维修过程化学清洗废水应单独收集、储存并进行预处理。

用于集输、储存和处理含挥发性有机物、恶臭物质的废水设施[集水井(池)、隔油池、气浮池、曝气池、浓缩池]应密闭、且产生的废气应接入有机废气回收或处理装置。

图片

(4)循环水监测修复是否到位(主要通过资料检查)

重点地区石化企业应至少每6个月对流经换热器的进口和出口循环水进行总有机碳(TOC)或可吹脱有机碳(POC)浓度监测;

当出口浓度大于进口浓度超过10%时,要溯源泄漏点并及时修复。

图片

3.3 涉VOCs有组织排放

(1)有组织废气是否按照要求安装治理设施(需现场检查)

检查石化企业有组织废气是否安装治理设施。


(2)治理设施与生产设施是否同步运行(需现场检查)

现场可通过“视频监控治理设施”“单独安装治理设施电表”“用能监控治理设施”“DCS系统”“在线监测系统”等方式判断治理设施的同步运行率。

(3)治理设施是否正常运行(需现场检查)

现场检查企业治理设施是否正常运行,相关运行参数可参照治理设施技术规范或厂家设计维护手册,检查要点可参考附表。

(4)治理设施排放浓度和去除效率是否达标(资料检查和现场检查相结合)

根据监测报告、在线监测系统、现场检测等方式判断排放浓度及去除效率是否满足《石油炼制工业污染物排放标准》(GB31570—2015)、《石油化学工业污染物排放标准》(GB31571—2015)和《合成树脂工业污染物排放标准》(GB31572—2015)的控制要求,有地方标准的,按照地方标准执行。

(5)治理设施是否安装在线监测设施并联网验收(需现场检查)

纳入重点排污单位名录的石化企业,主要排污口应安装自动监控设施,并与生态环境部门联网。

(6)监测报告是否符合许可要求(主要通过资料检查)

检查企业的自行监测报告,其监测频次、内容是否符合表1-8中要求。

图片

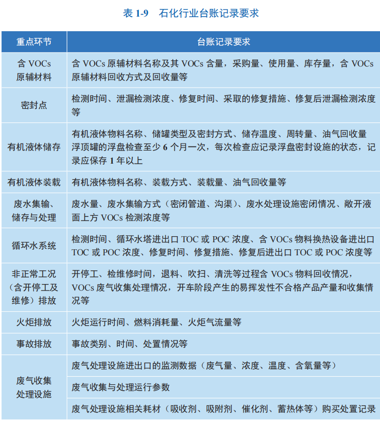
3.4 台账记录

(1)是否建立台账记录(主要通过资料检查)

检查企业是否建立生产信息、含VOCs原辅材料和废气收集处理设施三个重点环节的台账记录。

(2)台账记录是否规范(主要通过资料检查)

对照下表检查企业台账是否完整,内容是否齐全,记录是否规范。

图片

来源:微信公众号-生态环境学习



(020)-31801630