您好,欢迎来到广州市湃森环境咨询服务有限公司
关于我们
加入收藏
联系我们
咨询热线:
(020)-31801630
网站首页
关于我们
企业文化
企业风采
企业资质
业务范围
环境影响评价
环保管家
环境应急预案
新闻中心
企业动态
行业动态
常见问题
合作案例
在线留言
联系我们
招聘
新闻中心
企业动态
行业动态
常见问题
VOC检查丨工业涂装行业现场检查要点
发布时间:2022-06-16 16:15:22
人气:926
1.哪些企业有涂装工序
汽车制造
船舶制造等运输设备制造
家具制造
卷材制造
金属制品
通用设备制造
专用设备制造
塑料制品
电气机械及器材制造
计算机、通信和其他电子设备制造等
2.主要生产工艺及产排污环节
工业涂装行业VOCs主要来源于VOCs物料(
涂料、固化剂、稀释剂、胶粘剂、清洗剂等
)的储存、输送及使用过程,使用过程包括但不限于以下作业:
调配
(混合、搅拌等);
涂装
(喷涂、浸涂、淋涂、辊涂、刷涂、涂布等);
粘结
(涂胶、热压、复合、贴合等);
干燥
(烘干、风干、晾干等);
清洗
(浸洗、喷洗、淋洗、冲洗、擦洗等)。
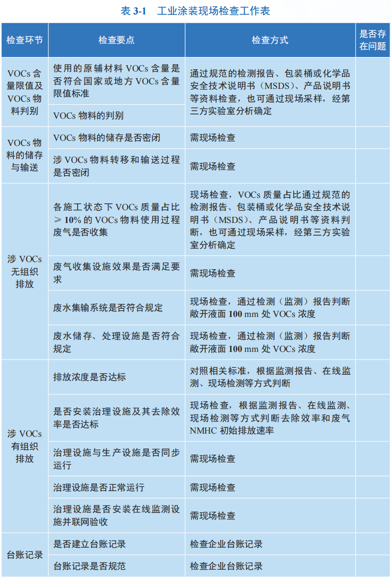
3.检查要点
现场按照源项开展检查,包括原辅料环节、涉VOCs无组织排放环节、涉VOCs有组织排放环节和台账环节。
3.1 VOCs含量限值及VOCs物料判别
(1)
使用的原辅材料VOCs含量是否符合国家或地方VOCs含量限值标准
(主要通过资料检查)
企业使用的涂料、固化剂、稀释剂、胶粘剂、清洗剂等含VOCs原辅材料应符合国家或地方VOCs含量限值标准;工业涂装企业应使用低挥发性有机物含量的涂料。
VOCs含量需根据国家相关标准进行测定,检测报告应由具有CMA和CNAS资质的第三方检测机构出具。
如无规范的检测报告,可通过各原辅材料包装桶或规范的化学品安全技术说明书(MSDS)等资料上的各VOCs物质含量,结合原辅材料在施工(即用)状态下的施工配比判断,施工配比可通过查阅产品说明书等方式获取。VOCs含量也可通过现场采样,经第三方实验室分析确定。
(2)VOCs物料的判别
(主要通过资料检查)
根据《挥发性有机物无组织排放控制标准》(GB37822—2019),VOCs物料为VOCs质量占比大于等于10%的物料,以及有机聚合物材料。
在实际生产中,因不同工艺环节进出料的变化,物料VOCs含量在不同工艺环节是不同的,需按工序逐一核实是否属于VOCs物料(VOCs质量占比是否大于等于10%)。
物料的VOCs质量占比需根据国家相关标准进行测定,检测报告应由具有CMA和CNAS资质的第三方检测机构出具。
如无规范的检测报告,可通过各原辅材料包装桶或规范的化学品安全技术说明书(MSDS)等资料上的各VOCs物质含量,结合原辅材料在施工(即用)状态下的施工配比判断,施工配比可通过查阅产品说明书等方式获取。
VOCs质量占比也可通过现场采样,经第三方实验室分析确定。
3.2 VOCs物料的储存与输送
(1)
VOCs物料的储存是否密闭
(需现场检查)
根据《挥发性有机物无组织排放控制标准》(GB37822—2019),VOCs物料应储存于密闭的容器、包装袋、储罐、储库、料仓中。
逐一检查企业盛装VOCs物料(涂料、固化剂、稀释剂、胶粘剂、清洗剂等)的容器或包装袋在非取用状态时是否加盖、封口,保持密闭;
盛装过VOCs物料的废包装容器是否加盖密闭;
盛装VOCs物料的容器或包装袋是否存放于室内,或存放于设置有雨棚、遮阳和防渗设施的专用场地;
VOCs物料储库、料仓是否为密闭空间[即利用完整的围护结构将VOCs物料与周围空间阻隔所形成的封闭区域或封闭式建筑物,除人员、车辆、设备、物料进出时,以及依法设立的排气筒、通风口外,门窗及其他开口(孔)部位随时保持关闭状态];
含VOCs废料(渣、液)的储存是否满足上述要求。
(2)涉VOCs物料转移和输送过程是否密闭
(需现场检查)
根据《挥发性有机物无组织排放控制标准》(GB37822—2019),液态VOCs物料应采用密闭管道输送,采用非管道输送方式转移液态VOCs物料时,应采用密闭容器、罐车;
粉状、粒状VOCs物料应采用气力输送设备、管状带式输送机、螺旋输送机等密闭输送方式,或者采用密闭的包装袋、容器或罐车进行物料转移。
逐一检查各VOCs物料以及含VOCs废料(渣、液)的转移和输送是否满足上述要求。
3.3 涉VOCs无组织排放
(1)各施工状态下VOCs质量占比≥10%的VOCs物料使用过程废气是否收集
(资料检查和现场检查相结合)
根据《挥发性有机物无组织排放控制标准》(GB37822—2019),VOCs质量占比≥10%的含VOCs产品,其使用过程应采用密闭设备或在密闭空间内操作,废气应排至VOCs废气收集处理系统;
无法密闭的,应采取局部气体收集措施,废气应排至VOCs废气收集处理系统。
逐一检查企业施工(即用)状态下VOCs质量占比≥10%的VOCs物料(涂料、固化剂、稀释剂、胶粘剂、清洗剂等)调配、涂装、粘结、干燥、清洗等使用过程是否满足上述要求。
(2)废气收集设施效果是否满足要求
(需现场检查)
VOCs废气收集系统应与生产工艺设备同步运行;
采用外部集气罩的,距集气罩开口面最远处的VOCs无组织排放位置,控制风速不应低于0.3m/s;
废气收集系统的输送管道应密闭、无破损。逐一检查各环节VOCs废气收集系统是否满足上述要求。
(3)
废水集输系统是否符合规定
(资料检查和现场检查相结合)
对于工艺过程排放的含VOCs废水,集输系统应符合下列规定之一:
①采用密闭管道输送,接入口和排出口采取与环境空气隔离的措施;
②采用沟渠输送,如敞开液面上方100mm处VOCs检测浓度≥200μmol/mol(重点地区为100μmol/mol),加盖密闭,接入口和排出口采取与环境空气隔离的措施。
检查废水集输系统是否满足上述要求,或可提供监测报告等证明敞开液面上方100mm处VOCs检测浓度<200μmol/mol(重点地区为100μmol/mol)。
(4)
废水储存、处理设施是否符合规定
(资料检查和现场检查相结合)
含VOCs废水储存和处理设施敞开液面上方100mm处VOCs检测浓度≥200μmol/mol(重点地区为100μmol/mol),应符合下列规定之一:
①采用浮动顶盖;
②采用固定顶盖,收集废气至VOCs废气收集处理系统;
③其他等效措施。
检查废水储存和处理设施是否满足上述要求,或可提供监测报告等证明敞开液面上方100mm处VOCs检测浓度<200μmol/mol(重点地区为100μmol/mol)。
3.4 涉VOCs有组织排放
VOCs无组织废气收集后转变为有组织排放,执行的排放控制要求有2个方面:
一是排放浓度控制。
VOCs废气收集处理系统有组织排放口主要污染物排放应符合《大气污染物综合排放标准》(GB16297—1996)或相关行业排放标准、地方标准的规定。
二是处理效率要求。
GB37822—2019规定:收集的废气中NMHC初始排放速率≥3kg/h时,应配置VOCs处理设施,处理效率不应低于80%;对于重点地区,收集的废气中NMHC初始排放速率≥2kg/h时,应配置VOCs处理设施,处理效率不应低于80%;采用的原辅材料符合国家有关低VOCs含量产品规定的除外。
基于以上要求,现场开展如下检查:
(1)排放浓度是否达标
(资料检查和现场检查相结合)
根据监测报告、在线监测、现场检测等方式,判断对应排气筒的各项大气污染物是否符合《大气污染物综合排放标准》(GB16297—1996)或相关行业排放标准、地方标准的规定。
检查时还应关注排气筒是否有旁路稀释排放或直接排放。
(2)
是否安装治理设施及其去除效率是否达标
(资料检查和现场检查相结合)
现场逐一检查VOCs物料调配、涂装、粘结、干燥、清洗等所有使用过程以及采用固定顶盖的含VOCs废水储存和处理设施收集的废气是否满足上述要求。
VOCs治理设施的去除效率可根据监测报告、在线监测、现场检测等方式判断;如监测报告未直接提供去除效率,可根据监测报告进、出口风量和浓度进行计算。
收集的废气NMHC初始排放速率可根据监测报告、在线监测、现场检测等方式判断;如监测报告未直接提供NMHC排放速率,可根据监测报告风量和浓度的乘积计算。
(3)治理设施与生产设施是否同步运行
(需现场检查)
现场可通过“视频监控治理设施”“单独安装治理设施电表”“用能监控治理设施”“DCS系统”“在线监测系统”等方式判断治理设施的同步运行率。
(4)治理设施是否正常运行
(需现场检查)
现场检查企业治理设施是否正常运行,相关运行参数可参照治理设施技术规范或厂家设计维护手册。
(5)治理设施是否安装在线监测设施并联网验收
(需现场检查)
纳入重点排污单位名录、排污许可证有明确要求的企业,主要排污口应安装在线监测设施,并与地方生态环境主管部门联网。
3.5 台账记录
(1)是否建立台账记录
(主要通过资料检查)
检查企业是否建立生产信息、含VOCs原辅材料和废气收集处理设施三个重点环节的台账记录。
(2)台账记录是否规范
(主要通过资料检查)
对照下表检查企业台账是否完整,内容是否齐全,记录是否规范。
来源:微信公众号-生态环境学习
分享到:
上一篇:三部门发文:农田防护林建设要严格落实耕地“进出平衡”
下一篇:关于印发《地下水污染可渗透反应格栅技术指南(试行)》等4项技术文件的通知
Copyright © 2002-2022 广州市湃森环境咨询服务有限公司
粤ICP备2021115204号-1
XML地图
(020)-31801630
微信二维码